Instance Verification Kit (IVK)
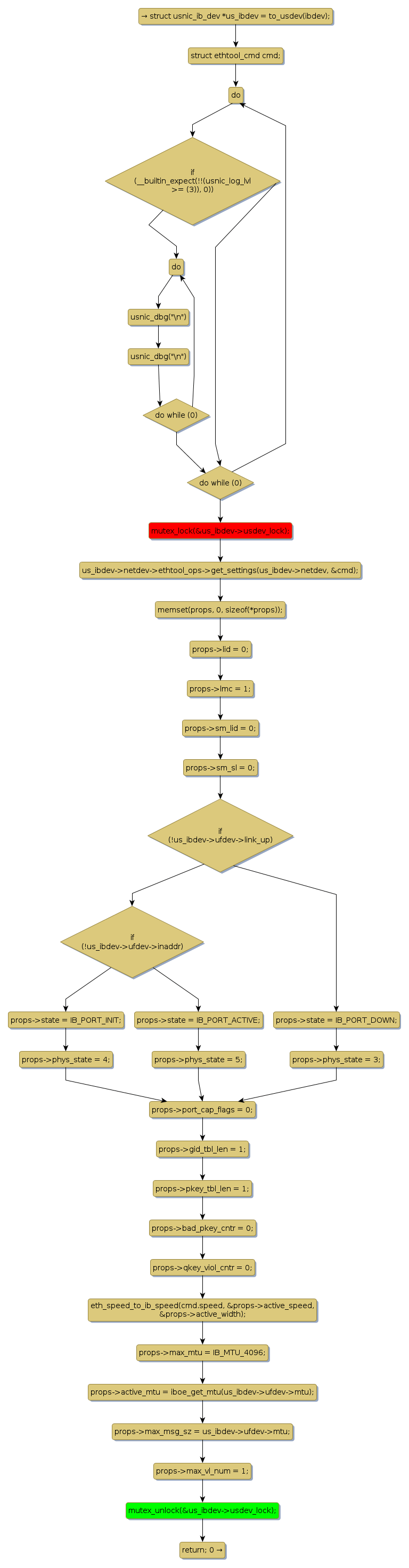
mutex lock @ [8919+34+/linux-3.19-rc1/drivers/infiniband/hw/usnic/usnic_ib_verbs.c]
Instance Signature: usdev_lock
|
The Matching Pair Graph:
|
|
Function Name
|
Control Flow Graph (CFG)
|
Events Flow Graph (EFG)
|
Source Correspondence
|
|
usnic_ib_query_port
|
|
|
[8735+19+/linux-3.19-rc1/drivers/infiniband/hw/usnic/usnic_ib_verbs.c]
|